首页
关于范道
公司简介
企业文化
资质证书
产品与服务
检测仪器
耗材试剂
危化学品
工程与服务
成功案例
主要客户
成功案例
新闻中心
公司新闻
行业动态
联系我们
联系方式
人才招聘
在线留言
新闻中心
公司新闻
行业动态
行业动态
首页
>
新闻中心
> 行业动态
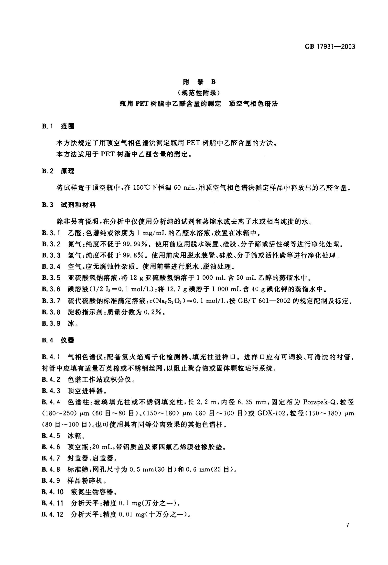
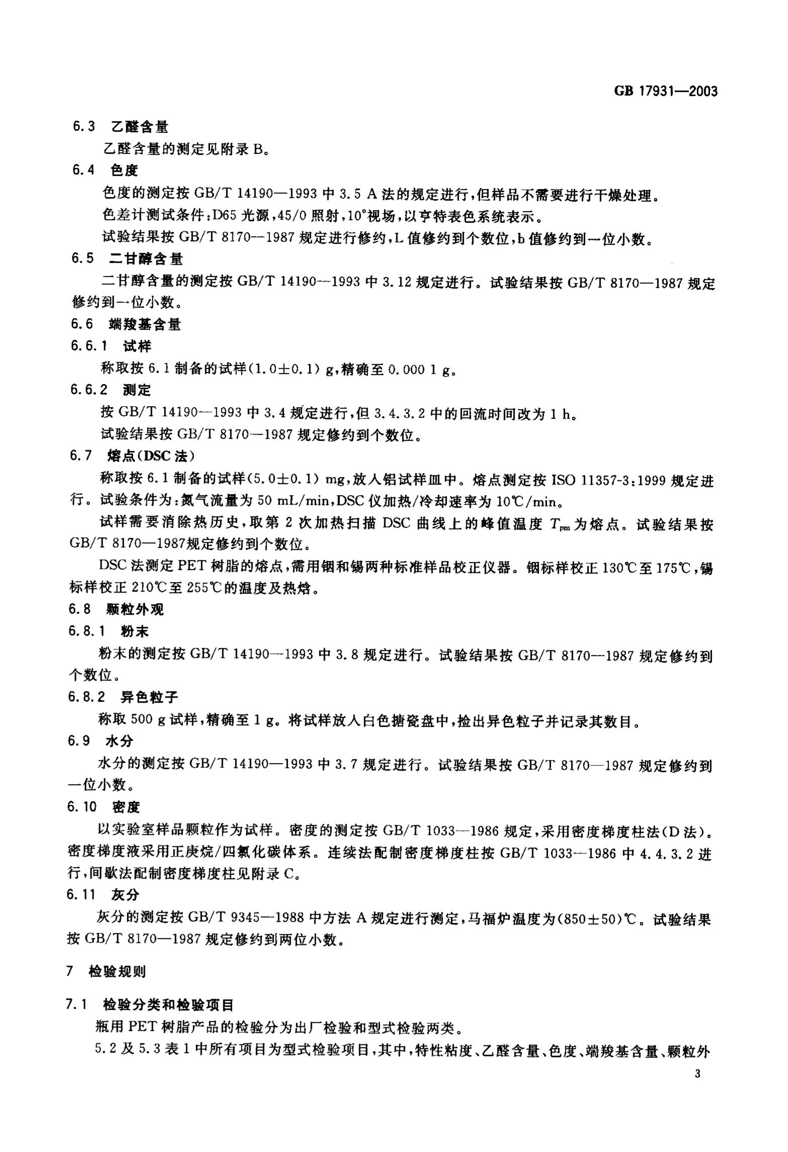
GB17931-2003瓶用聚对苯二甲酸乙二醇酯(PET)树脂
发布人:管理员
发布时间:2015/9/17
点击:6218
0
上一篇:没有了
下一篇:没有了
返回列表
关于范道
产品与服务
成功案例
新闻中心
联系我们
沪(金)应急管危经许[2020]203615(FYS)
版权所有:上海范道贸易有限公司
地址:上海市闵行区梅富路228号春申创意园B座613室
联系电话:021-54379476/54375113
传真: 021-54370150
沪ICP备11009942号